夏コミの新刊を入稿し、一通りの目途が付いたのでご案内します!
筆者はコロナ勃発以降『日本中止即売会列伝』で中止に追いこまれた即売会を描きました。
コロナ明け後は、『限界即売会』『消滅即売会』を刊行。
コロナ後の同人誌即売会について、継続的に描き続けてきました。
今回は、「令和ならではの新しい同人誌即売会」をテーマに据えます。
キーワードは「小規模」「身軽さ」「省力化」「低負担」。
令和から即売会に参入した若い世代が、SNS・DXツールも駆使しながら、「令和」という時代に合わせた、持続可能性の高い即売会を立ち上げます。
既存の即売会主催とは違った発想で、新しい運営手法の即売会を、大胆に実現!
筆者はこれを「令和型同人誌即売会」と位置付け、新たな即売会のムーブメントとして注目しております。
【刊行物概要】
●書名…『令和型同人誌即売会』
●B5サイズ 表紙カラー・本文モノクロ 40ページ (600円)
●頒布予定…
8/10 資料性博覧会(秋葉原)にて先行販売! スペース:No.71
8/12 夏コミ(2日目・月曜日) スペース:東地区3ホール ウ55a
以後も、「STRIKE HOLE」サークル参加イベントにて頒布予定
*店舗委託…メロンブックス・GREPにて予定
●内容…コロナ禍で壊滅的ダメージを被った同人界。その中から立ち上がった新しい運営形態の即売会に注目した本です。
コロナ禍やDXツールの発達を経て進化した、令和ならではの新しい即売会をご紹介!
古今東西・数多くの即売会主催に取材を重ね、令和時代における、即売会の「あるべき姿」も考察し、論じました。
「限界即売会」「消滅即売会」に次ぐ、コロナ後の即売会を描く3部作・最終章。
即売会は、もっと軽率に、もっと気軽に、開催できる。



【以下詳しく書誌内容を語ります】
筆者はコロナ勃発以降『日本中止即売会列伝』で中止に追いこまれた即売会を描きました。
コロナ明け後は、『限界即売会』『消滅即売会』を刊行。
コロナ後の同人誌即売会について、継続的に描き続けてきました。
今回は、「令和ならではの新しい同人誌即売会」をテーマに据えます。
キーワードは「小規模」「身軽さ」「省力化」「低負担」。
令和から即売会に参入した若い世代が、SNS・DXツールも駆使しながら、「令和」という時代に合わせた、持続可能性の高い即売会を立ち上げます。
既存の即売会主催とは違った発想で、新しい運営手法の即売会を、大胆に実現!
筆者はこれを「令和型同人誌即売会」と位置付け、新たな即売会のムーブメントとして注目しております。
【刊行物概要】
●書名…『令和型同人誌即売会』
●B5サイズ 表紙カラー・本文モノクロ 40ページ (600円)
●頒布予定…
8/10 資料性博覧会(秋葉原)にて先行販売! スペース:No.71
8/12 夏コミ(2日目・月曜日) スペース:東地区3ホール ウ55a
以後も、「STRIKE HOLE」サークル参加イベントにて頒布予定
*店舗委託…メロンブックス・GREPにて予定
●内容…コロナ禍で壊滅的ダメージを被った同人界。その中から立ち上がった新しい運営形態の即売会に注目した本です。
コロナ禍やDXツールの発達を経て進化した、令和ならではの新しい即売会をご紹介!
古今東西・数多くの即売会主催に取材を重ね、令和時代における、即売会の「あるべき姿」も考察し、論じました。
「限界即売会」「消滅即売会」に次ぐ、コロナ後の即売会を描く3部作・最終章。
即売会は、もっと軽率に、もっと気軽に、開催できる。



【以下詳しく書誌内容を語ります】
コロナの影響で、既存の即売会は大きなダメージを被ったことは事実です。消滅した即売会もあれば、回数を落として開催を継続する即売会もあります。
全てがコロナ前と同じ水準に回復した、とは言えません。
その一方で、コロナ後に新しい即売会が次々登場していることも、また事実です。
既存即売会が開催されなくなり、即売会に飢えたサークルが、ならば自ら「場」を作ろう!とばかりに立ち上げた即売会が多いです。
筆者が以前より注目している『限界即売会』も、その一つだと思います。
キーワードは「小規模」「身軽さ」「省力化」「低負担」。
規模は決して大きくないものの、会場代等負担を最小限に抑え、身軽さを身上とします。
赤字か黒字かで言えば赤字でしょうけど、その負担額も小さいので、主催にやる気さえあれば続けやすい。持続可能性も高めです。
サークル受付など主催がすべき事務作業も、市井のSNSツールやDXツールを活用し、徹底的に省力化を図ります。
実際、このやり方で過去10年以上即売会が開催されたことのない「即売会不毛地域」で新たに即売会が立ち上がり、継続開催にも成功している。そんな地域も少なくありません。
地方即売会の活性化を願う当サークルとしては、注目せざるを得ない存在です。
コロナと、デジタルツールの発展が生み出した側面はありますが、この手の新しい即売会を「令和型同人誌即売会」と名付け注目していきたいところです。
第1部では、筆者が自らサークル参加した「令和型同人誌即売会」の実例をご紹介します。
自らサークル参加ということで、サークルの立場から見た、主催が取った「工夫」についても詳述します。
第2部は「理論編」です。
「令和型同人誌即売会」の特徴は?その取り組みは?
古今東西数多くの即売会主催に取材を重ね、主催自身の「ナマの声」にも耳を傾けました。
自分自身の、豊富な即売会参加経験も踏まえつつ、令和という時代に即した即売会の「あるべき姿」を論じていきます。
(取材にご協力いただいた主催の皆さま、ありがとうございました)
表紙は、サークル「たこさんウインナー」のおときさんに、お描きいただきました。おときさんには、イラストデザイン等しょっちゅうお世話になってるのですが、氏は、イベント主催団体「モノリス」のスタッフとしても活躍されております。
モノリス主催の同人誌即売会「男の娘」は、平成から開催されている即売会ですが、発想の斬新さは、昨今の「令和型同人誌即売会」に相通ずるものがあります。
…表紙を見れば、モノリス関係者の発想の独特さは、一目瞭然ですがw
だからこそ、本誌で、モノリススタッフとして日常を描く4コマ漫画を出している氏にオファーを出した、という部分が強いです。
いつもながら、表紙制作にご協力いただけたこと、この場をお借りし御礼申し上げます。

【目次】
<第1部> 令和型同人誌即売会の実例
【倉吉市(鳥取県)】クリエイターズギルドフェスティバル
【田辺市(和歌山県)】山奥で同人誌即売会
【朝霞市(埼玉県)】【浅草(東京都)】文学イベント東京(スモール)
【秋葉原(東京都)】HUB a Good D!
【津山市(岡山県)】ゆるこみ
【全国各地】SDF主催の同人誌即売会
【小美玉市(茨城県)】COMI たま
【都内】COMIC王
【伊那市(長野県)】I,C,I
【コラム1】同人は儲けるもの -儲けることで持続可能性は高まる-
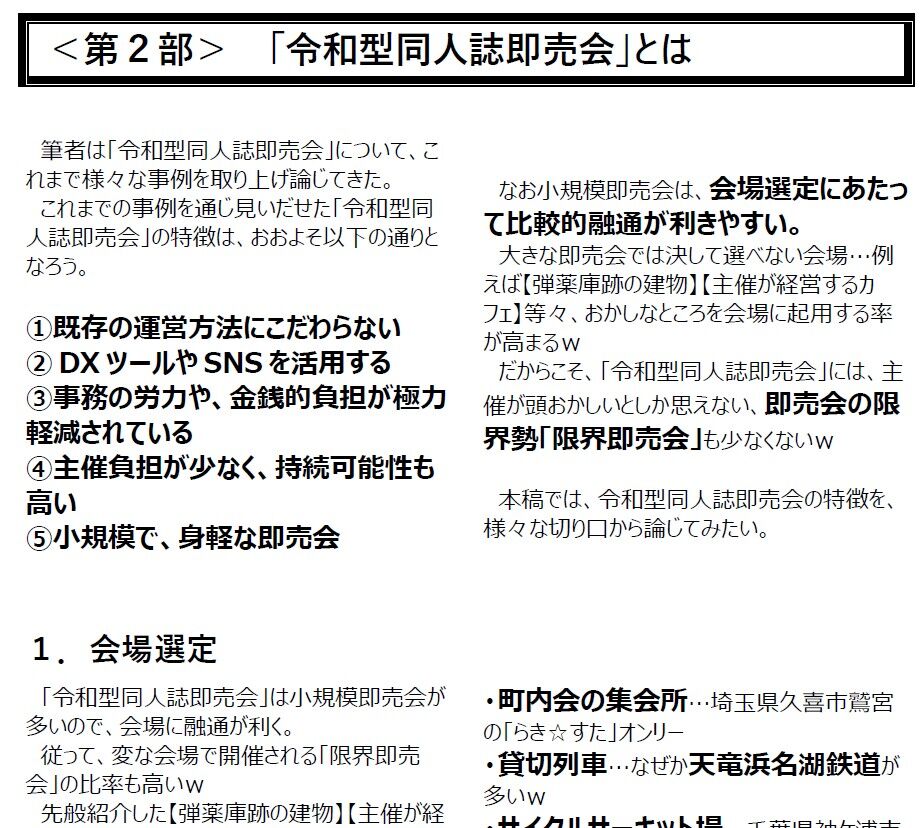
<第2部> 「令和型同人誌即売会」とは
【コラム2】海外即売会と「令和型同人誌即売会」
【コラム3】「限界即売会」こそが「令和型即売会」
【あとがき】 -軽率に即売会を開催しよう-

全てがコロナ前と同じ水準に回復した、とは言えません。
その一方で、コロナ後に新しい即売会が次々登場していることも、また事実です。
既存即売会が開催されなくなり、即売会に飢えたサークルが、ならば自ら「場」を作ろう!とばかりに立ち上げた即売会が多いです。
筆者が以前より注目している『限界即売会』も、その一つだと思います。
キーワードは「小規模」「身軽さ」「省力化」「低負担」。
規模は決して大きくないものの、会場代等負担を最小限に抑え、身軽さを身上とします。
赤字か黒字かで言えば赤字でしょうけど、その負担額も小さいので、主催にやる気さえあれば続けやすい。持続可能性も高めです。
サークル受付など主催がすべき事務作業も、市井のSNSツールやDXツールを活用し、徹底的に省力化を図ります。
実際、このやり方で過去10年以上即売会が開催されたことのない「即売会不毛地域」で新たに即売会が立ち上がり、継続開催にも成功している。そんな地域も少なくありません。
地方即売会の活性化を願う当サークルとしては、注目せざるを得ない存在です。
コロナと、デジタルツールの発展が生み出した側面はありますが、この手の新しい即売会を「令和型同人誌即売会」と名付け注目していきたいところです。
第1部では、筆者が自らサークル参加した「令和型同人誌即売会」の実例をご紹介します。
自らサークル参加ということで、サークルの立場から見た、主催が取った「工夫」についても詳述します。
第2部は「理論編」です。
「令和型同人誌即売会」の特徴は?その取り組みは?
古今東西数多くの即売会主催に取材を重ね、主催自身の「ナマの声」にも耳を傾けました。
自分自身の、豊富な即売会参加経験も踏まえつつ、令和という時代に即した即売会の「あるべき姿」を論じていきます。
(取材にご協力いただいた主催の皆さま、ありがとうございました)
表紙は、サークル「たこさんウインナー」のおときさんに、お描きいただきました。おときさんには、イラストデザイン等しょっちゅうお世話になってるのですが、氏は、イベント主催団体「モノリス」のスタッフとしても活躍されております。
モノリス主催の同人誌即売会「男の娘」は、平成から開催されている即売会ですが、発想の斬新さは、昨今の「令和型同人誌即売会」に相通ずるものがあります。
…表紙を見れば、モノリス関係者の発想の独特さは、一目瞭然ですがw
だからこそ、本誌で、モノリススタッフとして日常を描く4コマ漫画を出している氏にオファーを出した、という部分が強いです。
いつもながら、表紙制作にご協力いただけたこと、この場をお借りし御礼申し上げます。

【目次】
<第1部> 令和型同人誌即売会の実例
【倉吉市(鳥取県)】クリエイターズギルドフェスティバル
【田辺市(和歌山県)】山奥で同人誌即売会
【朝霞市(埼玉県)】【浅草(東京都)】文学イベント東京(スモール)
【秋葉原(東京都)】HUB a Good D!
【津山市(岡山県)】ゆるこみ
【全国各地】SDF主催の同人誌即売会
【小美玉市(茨城県)】COMI たま
【都内】COMIC王
【伊那市(長野県)】I,C,I
【コラム1】同人は儲けるもの -儲けることで持続可能性は高まる-
<第2部> 「令和型同人誌即売会」とは
【コラム2】海外即売会と「令和型同人誌即売会」
【コラム3】「限界即売会」こそが「令和型即売会」
【あとがき】 -軽率に即売会を開催しよう-
